A low-cost, discrete, isolated 3.3 V → 5 V DC/DC push-pull converter that uses standard logic ICs, MOSFETs, a center-tapped transformer, and an LDO (low-dropout regulator) for a clean, regulated 5 V rail is presented.
Introduction
Isolated 3.3-5V converters are often required in long-distance data-transmission networks. 3.3V-5V converters in integrated form for hard to find, the author says.
NOTE: 3.3-3.3V and 5-3.3V are readily available.
Another application is an MCU might be operating on 3.3V but sensors run on 5V
A discrete design can be a low-cost alternative to integrated modules if: 👍
- Isolation voltages higher than 2kV is required
- Efficiency >60% is required
- Common components are widely available
However, significant work is required in:
- Choosing a stable oscillator structure and break-before-make circuit
- Selecting good MOSFETs that can be driven efficiently by standard logic gates
- Performing temperature and long-term-reliability tests
Converters with regulated output are TWICE AS EXPENSIVE as unregulated output converters, $10 vs $4.5-$5 for 1000 units.
An unregulated converter can be purchased and additional circuitry can be added
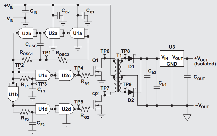
The design is shown in Figure 1:
The main benefits are the low BOM and freedom to choose an isolation transformer for isolation voltages from 1kV – 6kV.
Circuit Operation
A push-pull driver type is paired with a break-before-make circuit. A square wave oscillator with a push-pull stage operates a centre-tapped transformer. The voltage on the secondary is rectified and regulated.
A 50% duty cycle is essential to ensure symmetrical magnetization of the transformer core.
The Details
U1a, U2a, U2b form the three-inverter-gate oscillator. C_OSC and R_OSC1 and R_OSC2 set the frequency. Duty cycle of 50% is set.
Two Schmitt trigger NAND gates U1c, U1d perform the break-before-make operation. This ensures the MOSFET’s DO NOT overlap during their conducting phases, thereby shorting the supply.
Two more NAND gates, U2c and U2d are inverting buffers
D1 and D2 perform full-wave rectification.
The V_OUT can be taken from Cb2 for maximum efficiency otherwise the regulator is used.
This offers low ripple, short-circuit protection, overtemperature shutdown at the cost of reduced efficiency
In Closing
This article examined the design of a discrete 3.3V-5V converter with a regulated output. This is a low-cost solution to off-the-shelf integrated DC-DC converters. It has the additional advantage of the isolation transformer for galvanic isolation.
