
Background
An electromagnetic gun is a weapon that uses electromagnetic force to accelerate a projectile. Compared with traditional gunpowder weapons, electromagnetic guns have higher firing speed, longer range and a more accurate trajectory
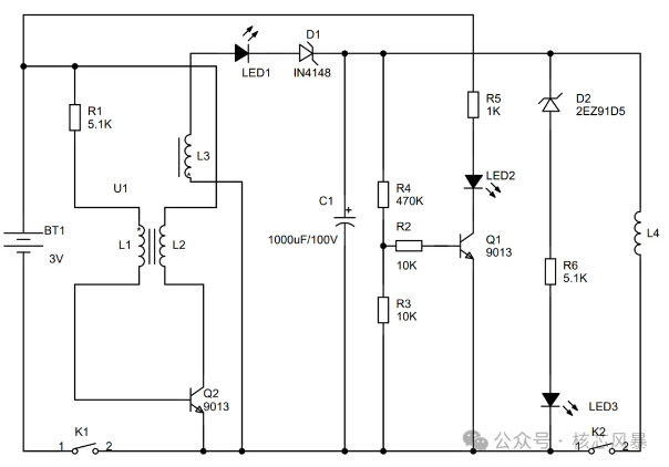
The Circuit
Once K1 (a SPST switch) is switched, C1 begins to charge. At 10-30 seconds, the blue LED illuminates, indicating half of charge capacity has been reached. After 2-3 minutes, the red LED illuminates, indicating full charge. Closing the pushbutton K2, discharges the cap, “shooting” the projectile in the barrel of the railgun.
This circuit doesn’t use a boost converter, thus the cap takes 2-3 minutes to charge.
