The main value of this project is the software. The ESP comes preprogrammed. I do not know of a way to access the program.
Configuring the device is done by navigating to the IP address that the ESP01S broadcasts. From the web interface, you can enter the weather key and the WiFi details.
The weather data is retrieved from qWeather via an API call. After creating a new project, you can generate a “KEY”. This KEY is pasted into the configuration window of the ESP.
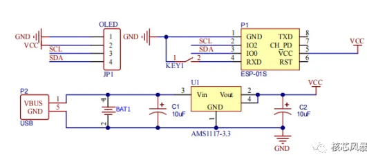
The schematic is very simple. See below

