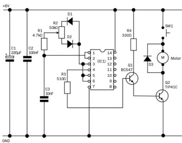
This circuit is a PWM controller for a motor. It includes a potentiometer for duty cycle adjustment. The CD4093 quad NAND gate IC is also used. The resulting signal is amplified by a Darlington pair before reaching the motor.
This project showcases novice PWM control of motors. It can be used as a portable fan.
I interpreted the schematic, simulated it then ordered the components.
Schematic
Circuit Operation
D3 is a freewheeling diode to absorb the back emf of the motor when its powered off.
As the resistance of the pot increases, the duty cycle increases, delivering more power to the motor. Click *here* for the circuit simulated in falstad. Vary the pot and observe how the circuit changes
NOTE: As the CD4093 isn’t available in the falstad circuit simulator I worked around this by using 2 NAND gates.
Schmitt Triggers
Schmitt triggers are widely used to avoid nuisance triggering and to block noise.
Digital electronics trigger on the rising or falling edge. This represents a single threshold for triggering. However, what happens if noise is present in the signal. Then the signal will continuously oscillate between 1 and 0, 1 and 0.
This is where Schmitt triggers are useful. They employ two thresholds, high and low. For a signal change to occur, the signal must pass a low and high threshold.
This offers superior noise immunity and significantly reduces nuisance triggering
Conclusion
This project used a potentiometer with a CD4093 quad NAND gate IC to implement PWM control on a DC motor.
We also learnt about Schmitt triggers and how they employ hysteresis to provide noise immunity.


