Introduction
First sold in 1972, the 555 has become one of the most widely-produced IC’s in history. 50 years after its inception it continues to enjoy abundant use. This is due to its simplicity and versatility. Additionally, ALOT of material is available on it which always a plus.
The IC design was not patented (Is that a word?). Thus, it’s produced by all the well-known manufacturers such as TI, ON Semiconductor, Analog Devices, Diodes Incorporated, Microchip Technology and STMicroelectronics. Although, this leads to the 555 having different names e.g. MC1455, SE555M, CA555.
This leads to some 555’s having different specifications. Some have greater maximum voltages, others have a greater temperature range and some have tighter tolerance.
For a specific design, consider consulting the datasheet from the specific manufacturer as the specifications vary.
Examining the 555
Here is the internal schematic:
Aahhh ok. So this isn’t entirely useful.
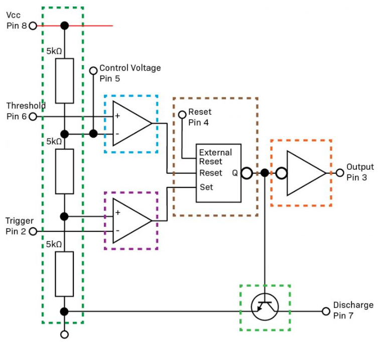
Okay. Let’s look at the functional block diagram
That’s better.
Let’s examine each segment in intense detail.
The voltage divider
The story I heard is that the 555 got its name from the divider consisting of 3 5k resistors, hence 555. I do not know how accurate this is, but it makes for a cool backstory, therefore I will continue to propagate it.
As mentioned, 3 identical 5k resistors form a voltage divider. One part of it connects to + input of the threshold comparator, the other to the – pin of the trigger comparator. This circuitry defines the thresholds for triggering of 1/3 and 2/3VCC.
Threshold comparator
Pin 6 (Threshold) is connected to the + pin of a comparator. For a comparator, the output goes HIGH when the voltage at the + input is greater than the voltage at the – input. The output of the threshold comparator connects to the reset pin of a flip-flop
Pin 5 (Control) can be used to modify the threshold voltage of triggering above 2/3VCC. It’s usually connected to ground via a 10nF/100nF cap.
Trigger comparator
Pin 2 (Trigger) is connected to the – pin of a comparator. When the voltage at pin 2 is < 1/3Vcc, the trigger comparator goes HIGH. This connects to the Set pin of a flip-flop
The flip-flop
It is an SR flip-flop. with a single Q_bar output. Pin 4 is a reset pin. It’s usually connected to VCC.
NPN discharge transistor (Pin 7)
It conducts when the flip-flop goes HIGH.
The output (Pin 3)
This section has connections to VCC and GND, thus allowing the 555 to source and sink current. Note that the output and discharge resistor will never be HIGH simultaneously.
Showcasing the 555 in action
Now that we’re more familiar with the 555, let’s examine 4 applications:
- Astable
- Monostable
- Bistable
- Schmitt Trigger
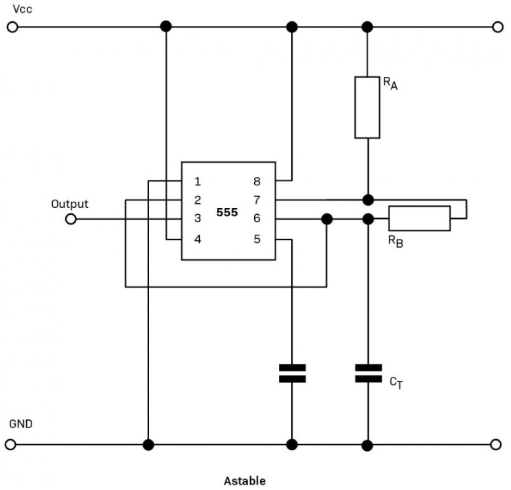
Astable
In this configuration, the 555 oscillates between HIGH and LOW. These are controlled, predictable oscillations that is self-triggering.
- Upon power up, current flows through Ra and Rb, charging C_t to 2/3 of Vcc. Pin 3 is high due to the internal. inverter.
- Once Ct > 2/3VCC, the threshold comparator goes HIGH, resetting the flip flop. Flip flop output turns ON, NE555 Output (pin 3) is LOW (it inverts flip flop output).
- At this stage, the discharge transistor of pin 7 sinks C_T via Rb
- V_C_T drops < 1/3V_CC
- Trigger comparator activates, setting the flip flop
- Pin 7 is OFF, pin 3 goes high. Ct charges via Ra and Rb
- REPEAT
Hidden tip: In this configuration, pins 2 and 6 are connected together. Don’t tell anyone.
Calculations
The circuit can be adjusted to deliver a square wave of specific duty cycle and frequency.
The formulas are pasted below. Also, online calculators are available.
Choose a capacitance and adjust the resistance. This is because resistor values are more common.
A little hack to produce a 50% duty cycle square wave is eliminate the use of pin 7. Pin 3 will be used to source and sink Ct. This way the charge/discharge cycles are identical.
This circuit gives controllable charge/discharge times allowing for an adjustable duty cycle:
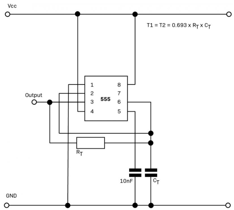
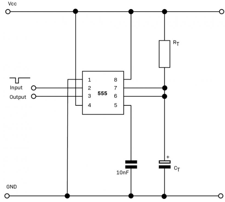
Monostable
As the name suggests, this configuration keeps the 555 in one stable state … UNTIL triggered. In which case the output (pin 3) goes HIGH before returning low.
- Pin 2 is held HIGH. Flip flop is in RESET state. It’s output is HIGH
- Circuit is sinking current through pin 7
- Remember the internal discharge transistor is connected to ground
- When trigger signal (pin 2) falls below 1/3Vcc, flip flop goes to SET state. Transistor turned off. Pin 3 goes HIGH which can be used somewhere else.
- Cap charges to 2/3Vcc. Flip flop RESETs, output goes OFF, transistor ON. Cap rapidly discharges
- CAUTION: The discharge of Ct only limited by the cap’s ESR and the resistance of the current path through the transistor
In monostable circuits, the reset pin 4 is more likely to be used. It can terminate the timing cycle immediately, regardless of the status of the trigger or threshold comparators.
Calculations are simplified since there is one resistor and one capacitor.
Time of the high period =
1.1 \times R_{T} \times C_{T}
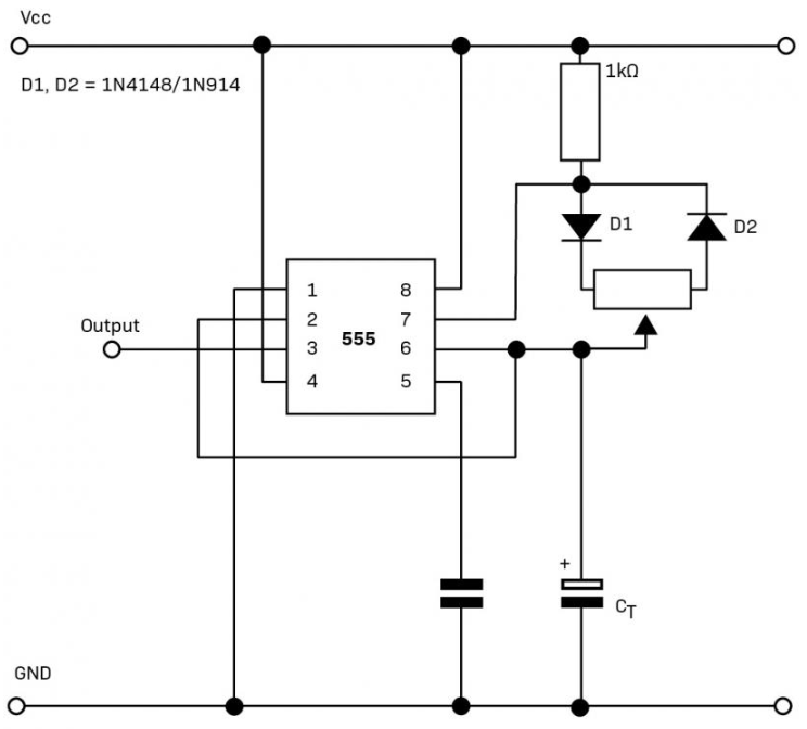
Bistable
We use the 555 as a high-current flip-flop. Pin 2 is SET. Pin 6 is RESET. Both are tied to the rails to prevent floating values.
The circuit is triggered with an active-low pulse for pin 2, but an active-high pulse for the reset input on the threshold pin 6.
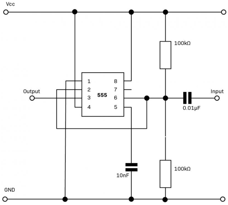
Schmitt Trigger
In this example, we use the internal two comparators.
0.01uF used for AC coupling. 2 resistors bias input to 1/2Vcc.
In Closing
This article has explained the 555 and presented it in 4 configurations.
Whilst new IC’s are available which can offer more crisp switching speeds and more accurate timing, there is a reason why it’s been in production for 50 years and still running. It’s versatility and simplicity are simply too appealing.









