The circuit has 2 components:
- Preamp
- Power amp
A pre-amplifier boosts weak signals before feeding them to a main power amplifier.
NOTE: I wouldn’t recommend building this on a breadboard as they introduce a significant amount of noise
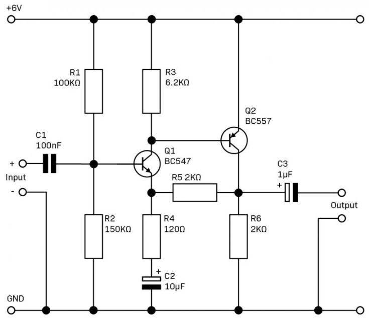
1. The Preamplifier
C1 performs ac-coupling.
R1 and R2 form a voltage divider to bias the base of Q1. It is sized to drop 3.6V across R2. This is significantly higher than the VBE of Q1 which is 0.7V. There is a reason for that. When the audio signal goes negative, C1 discharges into the source, causing the voltage at R2 to drop BUT due to the clever sizing of the voltage divider, Q1 continues to conduct since the voltage does not drop below V_BE.
C2 ensures the dc current does not get amplified.
When Q1 conducts, it causes Q2 to conduct. The real amplification occurs with Q2, R5 and R4. C3 is another ac-coupling capacitor, ensuring the next stage of the circuit, the power amplifier doesn’t contain a DC component.
NOTE: 6V input limits the POWER of the amplifier.
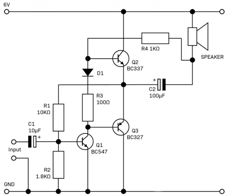
2. The Power amplifier
A push-pull topology consisting of Q2 and Q3 is used.
NOTE: Ensure you obey the schematic otherwise, you’ll short the supply
C1 performs ac-coupling.
Current from the speaker flows to the base of Q2 via R4 but also travels through D1 to the base of Q3. This 1.3V drop aids in crossover distortion.
Circuit operation:
- Q1 begins to conduct
- This triggers Q2 to begin conducting
- This allows C2 to charge
- As the input signal travels from positive to negative, this starves Q2 until VBE < 0.7V
- At this stage, Q3 conducts. C2 is discharged via Q3 and Q1
- C2 charges up from the supply
NOTE: The voltage at the collector of Q1 has a gradual wave shape due to the input signal.
NOTE: The BC547 and BC327 are rated for +500mA
For volume control, connect the input to one terminal of a potentiometer, connect the other terminal to ground, and use the wiper to connect to the input of the amplifier. This forms a variable voltage divider.

