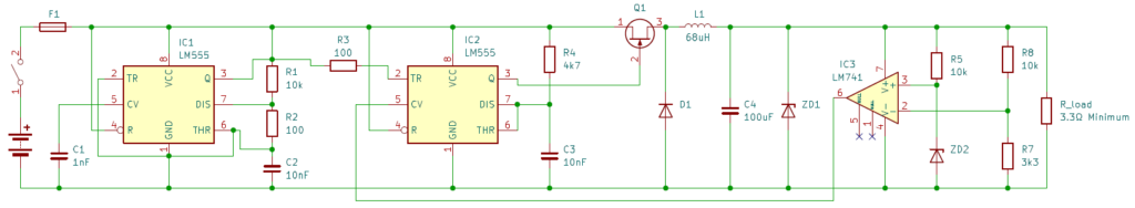
Part 2 builds a controller circuit using two LM555 timers and a LM741 error amplifier.
Introduction
The circuit can supply 5V at 1.5A from an input voltage of 9-40V.
This page will focus on the control circuitry of a SMPS.
A block diagram and schematic of the circuit is shown below:
Firstly, we begin with the power source which can be fused. EMI protection may also be present.
The Circuit
IC1 – LM555
IC1 is an astable oscillator produced from a LM555. It’s configured to output a square wave with a frequency of 141kHz.
Given R1 = 10k, R2 = 100Ohms and C1 = 1F
f = \frac{1}{T} = \frac{1.44}{\left(R_1 + 2R_2\right)C_1} = 141 \,\text{kHz}
Pin 3 (output) is connected to the next stage of the circuit.
IC2 – LM555
The output of IC1 connects to pin 2 (Trigger) of IC2 which is configured as a monostable multivibrator. The output (Pin 3) controls the Pass FET.
The output of the pass FET is connected to L1 and a flyback diode and C6 which acts as a final filter. The period is determined by R3 = 47k and C3 = 10nF.
The ontime =
1.1RC = 1.1(47\,k)(10\,nF) = 517\,\mu s
Something unique is that pin 5 (Control) is connected to the output of an LM741. Pin 5 can be used to control the triggering threshold of the 555. Usually, it’s connected to ground. Applying a voltage to this pin will reduce the period
IC3 – LM741
The LM741 functions as feedback error amplifier.
The voltage divider of R7 and R8 delivers 1.25V to the inverting input of IC3 – LM741. If you would like, R8 could be replaced by a 10k pot to provide an adjustable output voltage from 1.25V – 5V.
Pin 3 (the noninverting input) is held to 12.5V by ZD2. ZD2 should be appropriately selected to be rated ≥ the output voltage since it’s role is to clamp any inductive kickbacks from the load.
NOTE: The zener maybe substituted for a voltage reference IC such as the TL431.
The difference between the feedback and reference voltage is buffered by the LM741 and connects to the output of IC2. This “error voltage” adjusts the duty cycle of the PWM signal. The period reduces when the output voltage increases and lengthens when the output voltage decreases. This form of negative feedback allows this circuit to correct the error.
Expansions
The circuit can be further improved:
- A LM556 which is two LM555’s in one package reduces board space and BOM count
- For a higher current, Q1, L1 and C6 needs to be replaced. Q1 should have a low R_DS(on), V_GS and be able to handle a V_DSO (Voltage across drain and source open voltage) ≥ 40V
- For a higher voltage output, say 60V. The two IC’s can be powered through a divider to drop the input voltage.
The heart of a SMPS
The energy storage element of a SMPS is the inductor. The inductor is used to smooth the current, not voltage.
Usually ferrite toroid inductors are used since ferrite has low iron losses. Also, it has a high permeability and power levels than traditional sheet metal laminations.
I_D plots the current through the diode as the inductor charges and discharges. Observe that it has sharp edges. This causes arcing.
Here is a cheatcode: If we increase the switching frequency, we can reduce the size of the inductor. Modern DC-DC converters switch at ≥ 2MHz.
This is a GAMECHANGER since the inductor is the biggest component of a DC-DC converter. Here’s a DC-DC converter from AliExpress to communicate my point.
In order to size up the appropriate inductor, we can invoke 2 formulas.
The energy stored in one period =
E = VIt
The energy stored in an inductor =
L = \tfrac{1}{2}LI^2
If we substitute the two equations into each other,
VIt = \tfrac{1}{2} L I^2 \\[1em]
L = \frac{2 \, dV \, dI \, T_{on}}{I_L^2}
NOTE: The datasheet should also contain formulas for calculating the required inductance



