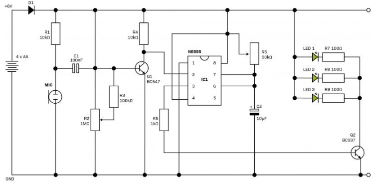
Circuit 10 – Music-activated strobe
Premise: An electret mic + transistor preamp triggers a 555 monostable to flash high-brightness LEDs via a BC547 transistor
This circuit uses a small microphone + preamplifier to drive a 555 in oneshot mode to flash LEDs to the beat of music.
The microphone is an “electret” microphone. There is a flexible plate across a chamber, and it has a permanent electrostatic charge on it. As the plate physically moves, the charge in it causes charge in the other plate to move. This is processed and amplified by an onboard FET. R1 is used to bias the FET.
The changing current from the electret microphone goes to C1, which performs ac-coupling. This goes to the base of Q1 for current-amplification, a common use of transistors. R2 is used to load the base so that it is very close to conducting. This allows small changes to the capacitor to be detected.
The output of Q1 connects to pin 2 of the NE555. Pin 2 is the trigger pin
In this particular configuration, it’s set to oneshot/monostable mode rather than astable (i.e. self-triggering). Pin 2 is held high via the pullup R4. The circuit is kept in this condition until a sound is large enough to trigger the 555. When this occurs, Q1 sinks pin 2.
When pin 3 goes high, Q2 is used to drive the LEDs.
NOTE: Although the 555 can sink and source 200mA, we will outsource this function to the BC337 which can handle 500mA continuously!
NOTE: The LEDs are connected in parallel as VCC is not high enough to drive the high-power LEDs.
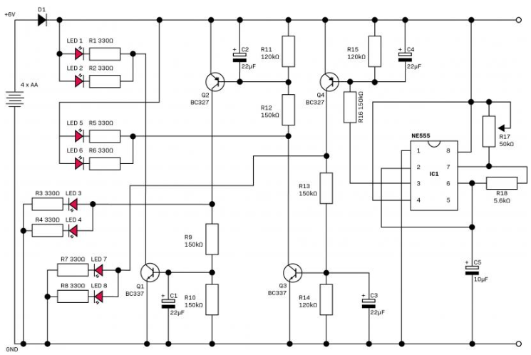
Circuit 11 – Rolling LED Display
The eight LEDs, in four pairs of two, light up one pair after another, then fade out in the same order in which they were lit.
Let’s break it down:
The NE555 is configured to run in astable mode. Upon power up, pin 3 is held high and the internal transistor connected to pin 7 is not conducting. C5 charges via R17 and R18. The voltage on C5 is connected to pin 6 and 2. Once it surpasses 2/3Vcc, pin 3 toggles low and the internal transistor connected to pin 7 conducts, sinking R17. The voltage at C5 depletes until it reaches <1/3Vcc. At this stage, pin 3 toggles High, internal transistor connected to pin 7 is off. The cycle repeats.
2 blocks are built with NPN transistors, the other 2 with PNP transistors.
As a refresher, a PNP transistor will ONLY conduct when Vbase < Vemitter
When pin 3 is high, Q4 is off. C4 charges through R14. When pin 4 goes low, it conducts, sinking the base current via R16. Also, C4 discharges. When Q4 conducts, an LED pair (LED3 and LED4) source current, resulting in illumination. Since the capacitor discharges slowly, the LED brightness has a gradual increase and decrease in brightness.
When Q4 conducts, it allows Q3 to conduct. Also, C3 charges via R14. This repeats for Q2 and Q1.
Q4 (PNP) connects to Q3 (NPN) which connects to Q2 (PNP) which connects to Q1 (NPN). Alternating PNP and NPN transistors are used to toggle the next transistor.
This connection a introduces a “propagation delay” **** and when paired with the RC charge network, it results in the LEDs lighting up one after another. They will fade out in the same order.
NOTE: It can be difficult to achieve a uniform change in brightness since the gain of transistors can differ widely. Adjustment of resistor values will be required.
Circuit 12 – Music Light
The circuit can be split into 3 stages:
- Microphone
- Decade counter
- LED + diode network
The 4017 decade counter has ten output stages (0-9), three inputs, a carry out, and two power connections.
The count will advance on each rising edge of the clock pulse on pin 14 regardless of the duty cycle. Only one output stage is activated at a time. Also, the output stages do not align with the pin numbering which is inconvenient.
Rather than a stable squarewave input, the decade counter is being driven by an electret microphone. This randomness will add to the spectacle of the LED output.
The electret needs current to function. This is supplied with R7. C1 perform ac coupling.
Q1 and Q2 perform current amplification. R6 and R5 bias their respective transistors.
The count is limited to 5 stages (0 – 4). This is configured in hardware by connecting pin 5 to the reset pin.
The way it’s connected, one output may conduct multiple diodes. The diodes allow a form of matrix mixing.
The RGB has separate R, G, B pins which are connected to a set of 3 diodes each via a current-limiting resistor.
NOTE: The 4017 has a 10mA limit.


