Whilst other current sources maybe superior, I have chosen to scrutinize the LM334Z as it is commonly available.
First of all…
What is a constant current source?
It is a circuit that supplies a … constant current despite changes in load resistance and supply voltage. This is the ideal case. In reality, any circuit will have some variation in the output, with the biggest cause being temperature.
Introducing the LM334Z
The device coms in a T092 package with 3 pins:
- Voltage in (V+)
- Adjustment (ADJ)
- Voltage out (V-)
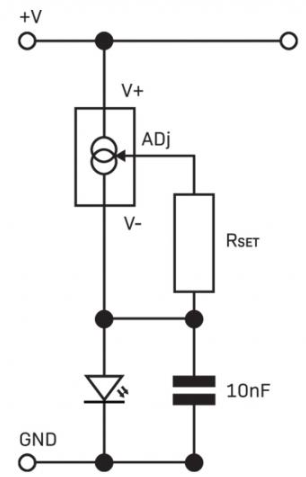
The only external component required to make it function is a resistor that is used to set the desired output current. It is connected between ADJ and V-
It is connected in series, not shunt
The 10mA max output current will cause the device to become HOT. The max power dissipation of 400mW is misleading as this refers to the temperature on the internal die.
As always, specs will differ from manufacturer to manufacturer.
Setting the current
I mentioned that an external resistor is used to set the current. The datasheet recommends a wire wound resistor (not metal film) for best precision because of its thermal characteristics.
Page 6 of the datasheet shows us how:
I_{\text{SET}} = \frac{67.7\ \text{mV}}{R_{\text{SET}}}
According to the formula, this means that R_SET can never be smaller than 6.8ohms. Keep this in mind for high accuracy applications.
In the above figure showing the example circuit, there are two currents: I_Bias and I_SET.
Thermal Characteristics
The LM334 will function differently according to temperature. The datasheet even has an application as a temperature sensor!
The formula for setting I_SET above assumes a junction temperature of 25 degrees, NOT ambient temperature. Therefore, it might be a freezer outside but if the junction heats above 25 degrees, the current value will be vary from its calculated value.
The datasheet warns of significant effects on regulation for output currents above 100uA.
For every volt increase at 1mA, the junction temperature increases by 0.4°C. This temperature doesn’t easily dissipate through the device package.
The LM334 has a positive temperature coefficient, meaning its internal resistance increases with heat. The datasheet says 0.333% / per degree.
This means that every increase of 1°C brings a 0.33% negative change in current.
The LM334 only dissipates heat through its legs, NOT its plastic case (which is an insulator). This has significant implications for power dissipation. A clue is that in the datasheet for the TO92 package, the junction to case specification is N/A.
180°C/W means that every watt of power dissipated in the device will generate 180°C of heat. Remember that the power only dissipates through the component leads.
The LM334Z has a maximum junction temperature of 100°C.
Assuming 90 degrees, 180°/W converts to 0.5W of dissipation. 40V at 10mA = 0.4W. This is the max power dissipation as stated in the datasheet
The goal should not be to reach anywhere near this value as regulation worsens as temperature increases. When this occurs, the power rating must be derated.
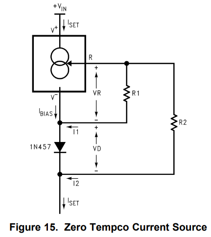
Temperature compensation
The datasheet presents a circuit to compensate for the change in ambient temperature by adding an additional resistor and diode.
The circuit relies on the negative temperature coefficient of the diode to nullify the positive temperature coefficient of the LM334Z.
This will change the formula required for I_SET.
NOTE: This doesn’t not eliminate the junction temperature rise due to power dissipation.
ADJ Pin
The adjustment pin is denoted as “R”.
It has a linear value related to the temperature of the junction in Kelvin.
This specification from the datasheet is 214uV per °K
Recall that 0°K = -273°C
Therefore, 25°C = 273°K + 25 = 298°K
To calculate V_R at 25°C, the value of 214uV per °K is multiplied by your desired temperature.
E.g. V_R = 298°K * 214uK = 63,772uV = 63mV
ESD Protection
The LM334Z can handle 2000V of ESD. This is based on the human body model. A 100pF cap is discharged through a 1.5k resistor. This type of ESD is designed to tolerate manufacturing. It’s not rated for external ESD protection.
For reference, ESD through human contact can generate ESD in several kilovolts albeit at miniscule currents.
TAKE CAUTION and use basic static protection procedures.
Applications
Now that we have examined the LM334Z, let’s put it to work in some circuits
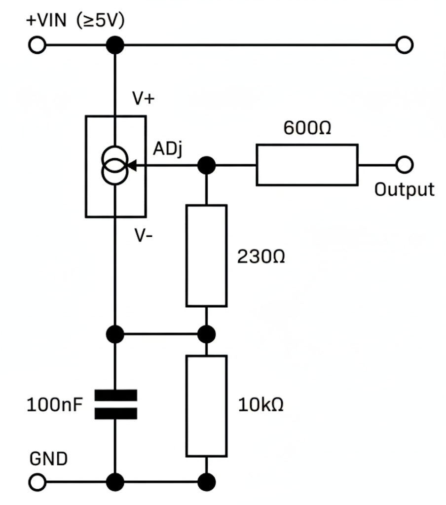
1. LED Driver
In this circuit, we use the maximum 10mA the LM334Z can supply
We can operate LEDs with a much higher voltage because LEDs are current-driven components. If the voltage doubles, current doesn’t fluctuate
This circuit useful for driving specialized high-efficiency LEDs which operate at 2mA or less
2. Temperature Sensor
The LM334Z is a great alternative to voltage-based temperature sensors such as a thermocouple. It is immune to voltage drops that arise due to long cable runs.
The output is 10mOhm/°K
This circuit has an output impedance of < 100 Ohms.
The resistors should be 1% metal film devices.
3. Current Reference
This is basic. Not external components required. Current values will be below 1mA.
This can be used as a bias supply for transistor supply or an opamp.
4. Ramp Generator Circuit
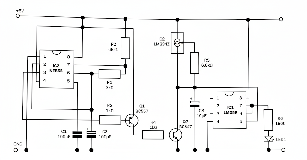
To conclude this deep dive on the LM334Z and to summarize the learning, a ramp generator will be constructed.
This circuit has 4 sections:
- NE555 in astable operation to generates the reset pulses
- Inverter section that provides a short high output pulse and a long low section
- Ramp generator based on the LM334Z
- Voltage follower based on LM358 to boost output current AND to convert the current-driven ramp circuit into a voltage driver for loads
The NE555 delivers a high signal of 4.9 seconds and a low signal of 0.2 seconds.
The output of the NE555 meets the inverter circuit which is formed by Q1 and Q2.
The PNP transistor Q1 is held low via pin 3 of the NE555. When the output (pin 3) briefly goes low, Q2 conducts.
The ramp circuit is inspired by the datasheet. Recall the formula:
I_{\text{SET}} = \frac{67.7 \,\text{mV}}{R_{\text{SET}}}I_{\text{SET}} = \frac{67.7 \,\text{mV}}{6800 \,\Omega} = 10 \,\mu\text{A}The output of the LM334Z goes to C3 which converts an exponential curve of an RC circuit into a linear curve. C3 sinks via Q2 when it conducts.
Additionally, C3 connects to the non-inverting input of the LM358. The LM358 is connected as a buffer. This is significant as any current travelling out of the ramp generator will influence the timing.
An application of this circuit could be a voltage-controlled oscillator with an audio output. Such systems are used in evacuation systems.










