This project mimics a historical battle horn. Two square waves are generated from a single LM358 dual al op-amp that a drives a small speaker via a complementary transistor amplifier. The tone comes from mixing the two oscillator frequencies. The tone can be adjusted
Introduction
The horn is designed to sound like a car, truck or train horn.
The schematic can be split into two sections.
The first section of the circuit is an LM358 configured as two separate square wave oscillators. It mixes the signals together.
The second section is an amplifier, comprised from a complementary pair of transistors
Fun fact: Car horns are made of one frequency whilst truck horns are made of two frequencies, train horns five
First Section – The Signal Generator
The LM358 is a dual opamp package meaning it has 2 opamps in one package that operates from a single rail supply.
Circuit operation
- A voltage divider feeds 1/2Vcc into “+” input
- Initially, the output is low. The non-inverting output is greater than the inverting output.
- When the non-inverting output becomes less than the inverting output, the output swings high.
- C1 begins charging through R1 until V_C1 becomes greater than the voltage at the non-inverting pin (which is 1/2VCC).
- When this occurs, output goes low
- C1 discharges through R2 until the voltage at the inverting input is less than the voltage at the non-inverting input. Then the output goes high.
- RINSE AND REPEAT
IC1b is identical except for a different capacitance value.
Adjusting the capacitance of C1 and C2 allows you to vary the sound
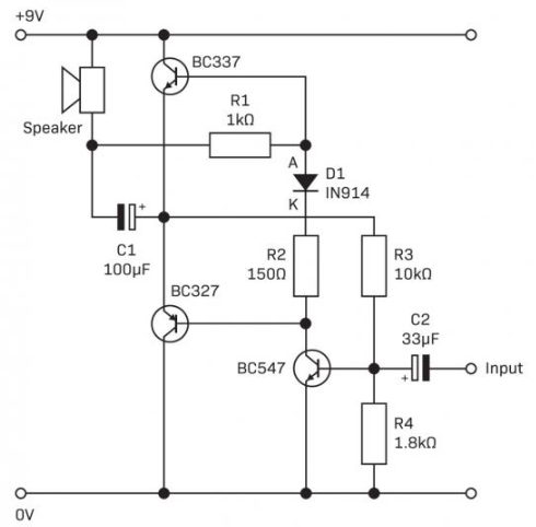
Second Section – The Amplifier
The amplifier circuit is required because the output from the op-amp based signal generator is too low on power (high on voltage but low on current) to drive the speaker directly.
C2 performs AC coupling.
R3 and R4 bias the base of the BC547. This increases the level of the signal to a usable voltage. The BC547 is connected as a low-side switch that controls the other two transistors
D1 and R2 introduces a small difference between the bases of BC337 and BC327, keeping them slightly biased but not quite on.
One end of the speaker connects to the emitters of BC337 and BC327, which provide current amplification
For superior speaker quality, you can mount it in a resonant chamber such as a 3D enclosure.

