Introduction
One method to drive high-brightness LEDs is to modify the standard boost-converter topology to act as a constant-current source. However, one issue is that if an open-circuit fault arises in the LED string, the load current pathway is removed. The circuit will have a HIGH OUTPUT VOLTAGE that operates without feedback. This article presents a simple open-circuit protection consisting of a zener diode and resistor. Testing was done by simulating a fault condition. This protection scheme introduces miniscule changes in efficiency.
Background
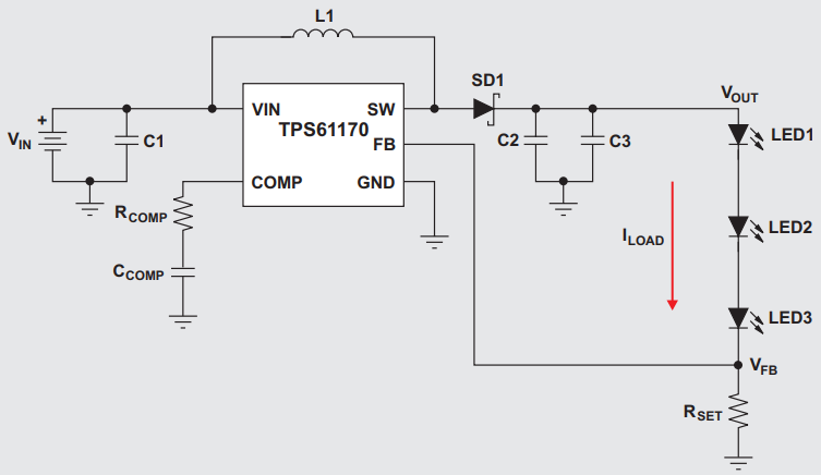
In the standard boost converter topology, the output voltage (V_OUT) is monitored with a voltage divider to produce a feedback voltage (VFB). The converter regulates V_OUT to keep V_FB equal to its reference voltage.
To set the load current (I_LOAD), use the following formula:
I_{LOAD} = \frac{V_{REF}}{R_{SET}}
We can modify this topology to drive a constant current (rather than a constant voltage) by replacing the upper leg of the voltage divider with our LED string, see Figure 1 below.
The major issue is that in the event of an open-circuit fault, R_SET gets disconnected and V_FB is pulled to ground. In response, the converter increases the duty cycle in an attempt to maintain the correct voltage on V_FB.
Let’s consider a boost converter with a duty cycle of 90% and a 5V input:
V_{OUT} = \frac{1}{1-D} \times V_{IN} = \frac{1}{1-0.9} \times 5 = 50 \, V
This is extremely hazardous.
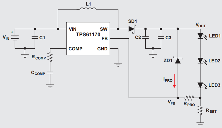
Protection Circuit
We must introduce an alternative pathway for the load current in the event that the LED string fails. Using a zener diode and a resistor solves this problem, see Figure 2.
In the event of an open-circuit, the voltage at V_FB rises until ZD1 begins to conduct. The voltage is clamped to ZD1 + V_REF
The diode is reverse-biased during normal operation, thereby reducing losses. The voltage chosen should be at least 2V higher than the maximum load voltage but still less than the maximum output voltage specified for the boost converter.

