Circuit 1 – LED Chaser
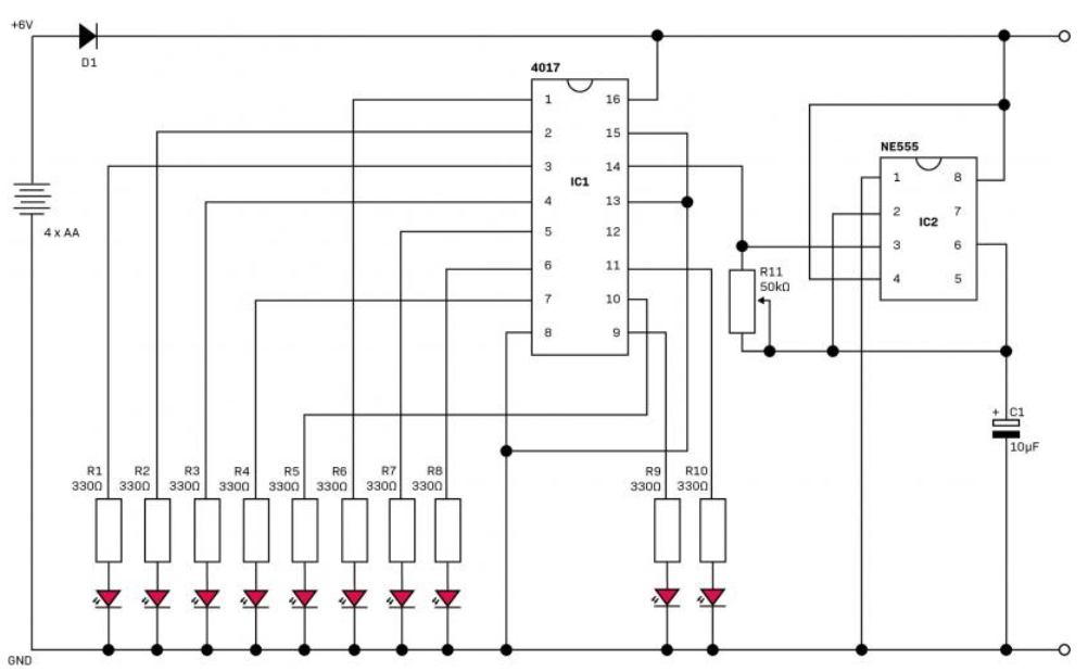
This circuit uses a 555 and a 4017 Decade Counter to create an LED chaser effect. The LEDs are connected in a way that appears that the LEDs are chasing one another. Arranging the LEDs in a ring shape emphasizes the chaser effect. Transistors are used to provide more LEDs per output since the 4017 IC is limited to 10mA
The Schematic
The 555 is configured in astable mode to provide a square wave with a 50% duty cycle to drive the 4017 decade counter.
Normally, the 555 doesn’t deliver a 50% duty cycle as the charge/discharge paths have different resistances. HOWEVER, we can manipulate the circuit to achieve 50% duty cycle.
Pin 3 (Output) swings from GND → VCC when the output toggles from low to high. To have the high time equivalent to the low time, we ignore pin 7 (DISCHARGE). FYI: Pin 7 is connected internally to an open collector transistor. Pin 3 is used to charge and discharge the capacitor C1.
During power-up, pin 3 is high and C1 is discharged. It charges through R17 to 2/3VCC at which point pin 3 toggles low. At this state, C1 discharges into pin 3 until the voltage falls below 1/3 VCC. Then the cycle repeats, resulting in a square wave generator.
The CD4017 decade counter has:
- 10 outputs (Q0 – Q9)
- Clock input (Pin 14)
- Clock Enable (Pin 13)
- Reset (Pin 15)
- Carry out (Pin 12)
Q0 goes high on the positive rising edge of the Clock pulse then on the next rising edge, Q0 turns off and Q1 turns off. The outputs are toggled sequentially or one after another. This repeats infinitely (assuming pin 15 (RESET) is low). See below for the timing diagram from the datasheet which provides a visual description of the IC’s operation
If pin 15 (RESET) goes high, then the counter … resets. In the circuit, Q4 is connected to the Reset pin. Thus, the counter counts upto 4 before restarting.
NOTE: This will cause confusion and irritation. The outputs (Q0 – Q9) do not align with the pin count. E.g. pin 3 is Q0 and pin 10 is Q4. Keep this is mind
The output from the 555 is connected to pin 14 (CLOCK).
The NE555 is quite beefy, able to source or sink 200mA. However, the 4000 series ICs can only handle 10mA. To remedy this, NPN transistors (BC337 to be specific) are used as a low-side switch. A 1k resistor connected at the base of each transistor limits current.
Circuit 2 – LED Scanner
This circuit is identical to circuit 1 – LED Chaser with the exception that we are using all 10 outputs of the CD4017. The counter resets to zero after Q9 (the maximum output) goes high.
The scanning effect is achieved by how the LEDs are connected.
The first five going left to right, with the second five spaced in between going right to left. See the image below:
Alternatively, you can arrange the LEDs from Q0 – Q9 for a traditional back-and-forth effect.
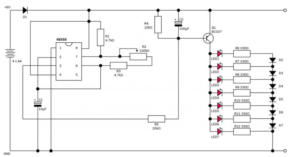
Circuit 3 – LED Pulsar
This circuits illuminates a row of LEDs one by one then turns them off one by one. The effect is that the LEDs are “pushing and pulling” the light.
The 555 is connected in astable mode.
Upon power-up, pin 3 (OUTPUT) is high and the internal transistor connected to pin 7 (DISCHARGE) is off. C1 begins to charge until it reaches 2/3 VCC. At this point, pin 3 goes low and pin 7’s internal transistor begins to conduct, sinking current. The voltage drops until 1/3 VCC is reached. At this point, pin 3 → High, Pin 7 → Low. REPEAT.
A transistor is used to drive 7 LEDs connected in parallel.
R4 and C2 provide a basic soft-start for the transistor, ensuring it doesn’t conduct instantly.
In order for the next LED to illuminate it must overcome a diode drop (D2 – D7). This delay allows the LEDs to turn on one after the other rather than instantly. When the transistor toggles off, the LEDs turn off one by one in reverse order. This is why the lighting patterns is achieved.




