Introduction
In theory, a linear battery charger with a separate power path for the system is a fairly simple design concept, involving 2 FETs, an LDO and some other parts.
This basic topology can be expanded on. This article will discuss dynamic power-path management (DPPM) and explore transforming a basic topology into a robust design.
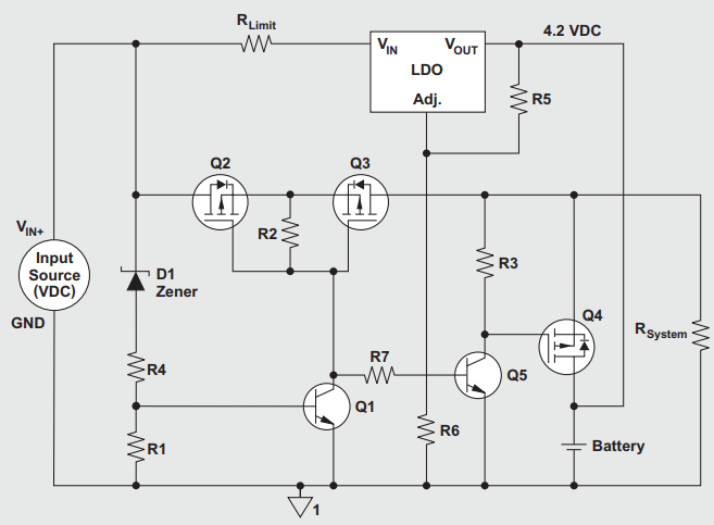
Examining a discrete linear charger
I will explain the two power paths. In any circumstance, the load is receiving power either from the input or battery.
D1, R2, R4 and R1 monitor the input voltage and switch Q2 and Q3 to deliver this power to the load. Otherwise, Q5 and Q4 conduct, thereby connecting the battery and allowing it to supply the load.
Let’s call this battery-supplement mode.
This circuit is a simple and discrete solution however it lacks safety features. Additionally, the LDO doesn’t adapt if the lithium ion battery depletes its charge. Additional power will be wasted in R_limit.
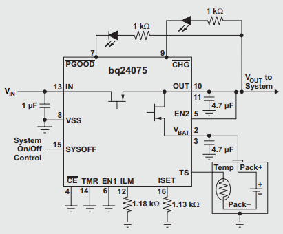
A battery charger solution, featuring the bq24075
The bq24075 is a single-cell Li-ion/Li-polymer battery charger IC with integrated power-path maangement.
The only external components are two programming resistors and 3 caps. Thus, this IC is densely integrated and easy to use.
The input current limited can be set via the EN1/2 pins to deliver input-source protection.
The VIN pin adds additional protection in the event that a faulty USB supply is connected. If the input voltage dips below a certain threshold, Iout will be clamped to 250mA.
Protection of output voltage
If the load and battery charge current exceed the available input current, the output voltage will drop as a protection feature.
In such instances, the charge current is reduced to prevent degradation of the battery. Figure 4 below shows graphically the output voltage dropping in response to increases in IOUT.
Short-circuit Protection
In the event that VOUT is shorted, the IC will draw excess current from the power source or battery. Either circumstance will damage the IC and harms reliability. In the event of a short, the internal FET’s disconnect, cutting the load from the IC. This occurs if the drop from V_BAT to V_OUT is >250mV. The battery FET is then periodically activated to detect if the fault event is still active. This hiccup mode persists until the fault event is cleared. See Figure 5 for a graphical representation of this phenomenon.
In Closing
This article explained the topology of a basic linear charge including the power paths. Protection features were discussed.





