Another MCU-less electronics project.
This time we’re building a 10-segment LED “VU” meter that lights more LEDs as the sound gets louder. It uses:
- Electret microphone + LM386 as a tiny preamp to boost the mic signal.
- Envelope/peak detector (diode + R/C) to turn the AC audio into a DC level.
- LM3915 to drive 10 LEDs on a logarithmic scale (3 dB per step)
Volume Unit (VU) meters were common on older music amplifiers to indicate clipping. A traditional UV meter require a signal input (e.g. from a preamp) but this circuit will use a microphone as the input.
But firstly: Why LM3915 (and not LM3914)?
The brain interprets a doubling of loudness as a linear step, thus a logarithmic device must be used. The LM3915 is logarithmic. It advances one LED per 3 dB. The LM3914 is linear—good for temperature/voltage displays, not so great for loudness.
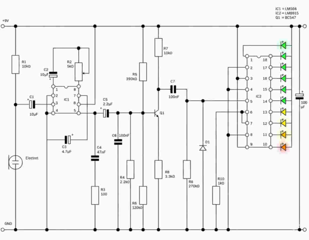
The schematic
- 3 sections:
- Amplifier for the electret microphone
- Filter amplifier
- RC envelope/peak detector
- LED driver
Background on the electret microphone
The electret microphone has a permanent static electric charge inside. Another plate exists inside, which forms a capacitor (This is why the schematic symbol is a cap). Inside also exists a FET
When the diaphragm (is the flexible front face portion of a microphone) moves the permanent static charge causes a matching change in current in the uncharged plate. This is amplified by the FET and goes to the output
Back to the circuit
Section 1 – Electret microphone
The electret microphone is connected to the supply via a current-limiting resistor R1. We AC-couple its changing signal into the preamp so DC bias doesn’t shift our operating point.
Section 2 – Filter amplifier
The LM386 gives us big gain with minimal parts. Default gain is 20; you can raise it up to 200 with a cap between pins 1 and 8.
For the LM386, Pin 3 is the non-inverting input, and pin 2 is the inverting input.
If the voltage at the inverting input of an amplifier is greater than the voltage at the non-inverting input, the amplified output is negative. If the voltage on the non-inverting input is greater than the voltage on the inverting input, the amplified output is positive
Pin 2, inverting input connected to GND, meaning the input signal is an AC waveform but it doesn’t cross zero
C4 in series with R3 bypass unwanted frequencies to ground
C5 ensures that the transistor doesn’t quickly reach saturation
C6 and R4 is for further filtering and stability.
Voltage divider R5 and R6 keep the voltage least beneath the threshold for transistor conduction
R5 is high to ensure C5 charges slowly 💡
R8 ensures the capacitor doesn’t discharge rapidly through the emitter to ground.
Envelope detector
We don’t feed raw AC into the display driver. A small signal diode and RC network rectify + smooth the peaks, producing a slowly varying DC that represents loudness. Feel free to tune it for a desired sound
R7 limits charge time of C7
R9 and D1 shape the waveform in preparation to be inputted into the LM3915
Section 3 – LM3915 LED Driver
Pin 5 sees the DC level from the envelope.
Pins 6/7 set the reference and LED current (a single resistor programs brightness across all LEDs).
NOTE: Feel free to change this resistance value (R10) to alter the LED brightness
Pin 9 selects bar (tie to V+) or dot (leave open). We’ll tie it high for bar.
When one of the LED pins goes HIGH, its output drives an internal transistor which connects one LED input to ground. This is why this IC is known as an ‘active low’ device: When an output is active, it sinks current to ground. That is why the LEDs all have their positive legs connected together to power. Each LED step is 3 dB, giving 30 dB total range with 10 LEDs
NOTE: This device is not calibrated to a standard of sound. Real devices are calibrated so 86dB at a factory workplace is the same as 86dB at a building site.
Expanding on the circuit
- You could tinker with different electret microphones. Some have different frequency responses
- Use a bigger array of LEDs, keeping in mind that the LM3915 sinks 20mA only


