We conclude this 3 part series of designing a linear PSU by adding a dual-polarity rail! Practical considerations are … considered such as component selection, rectification, smoothing and PCB design.
Some applications such as instrumentation and audio amplifiers require a dual rail supply, hence the motivation for Part 3.
Introduction
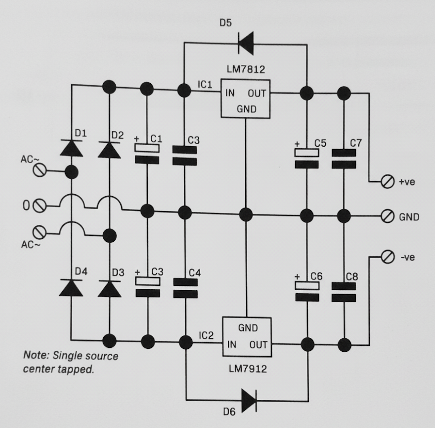
The regulators that we mentioned in Part 2 come in variants that supply negative voltages such as -9V, -12V and -15V. E.g. the negative equivalent of the LM7805 is the LM7905. Let’s expand on the circuit presented in Part 2 by adding a negative regulator
An LED can be added at the output as an indicator. Also, the regulators have internal over-current and over-temperature protection although feel free to add a 2A fuse for the AC input.
Adding variable voltage
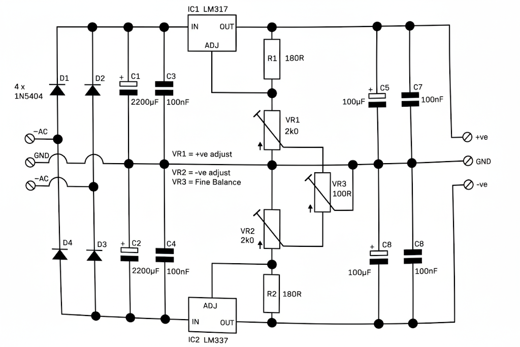
The previous circuit is suitable unless you want adjustable voltage. To help us achieve that, we shall use our friend the LM317 and LM337. See the circuit below
VR1, VR2 and VR3 are potentiometers that can be used to set the desired output voltage.
C1 and C2 are smoothing caps. They reduce the ripple, ensuring a clean DC for the regulators. A lower ripple voltage allows a higher usable output voltage. See Part 2 for calculating the required capacitance for smoothing the rectified AC signal.
C4, C4, C7 and C8 provide EMI protection to the regulators.
IC1, and LM317 is adjusted via VR1. Assuming Vout = `15V, the current through VR1 = I = V/R = (15-2.5)/2 = 6.875mA. This is less than the 10mA required to maintain regulation for the LM317. This is plausible.
R1 is calculated via:
V / I = 1.25V / 6.875mA = 182Ohms = 180Ohms

