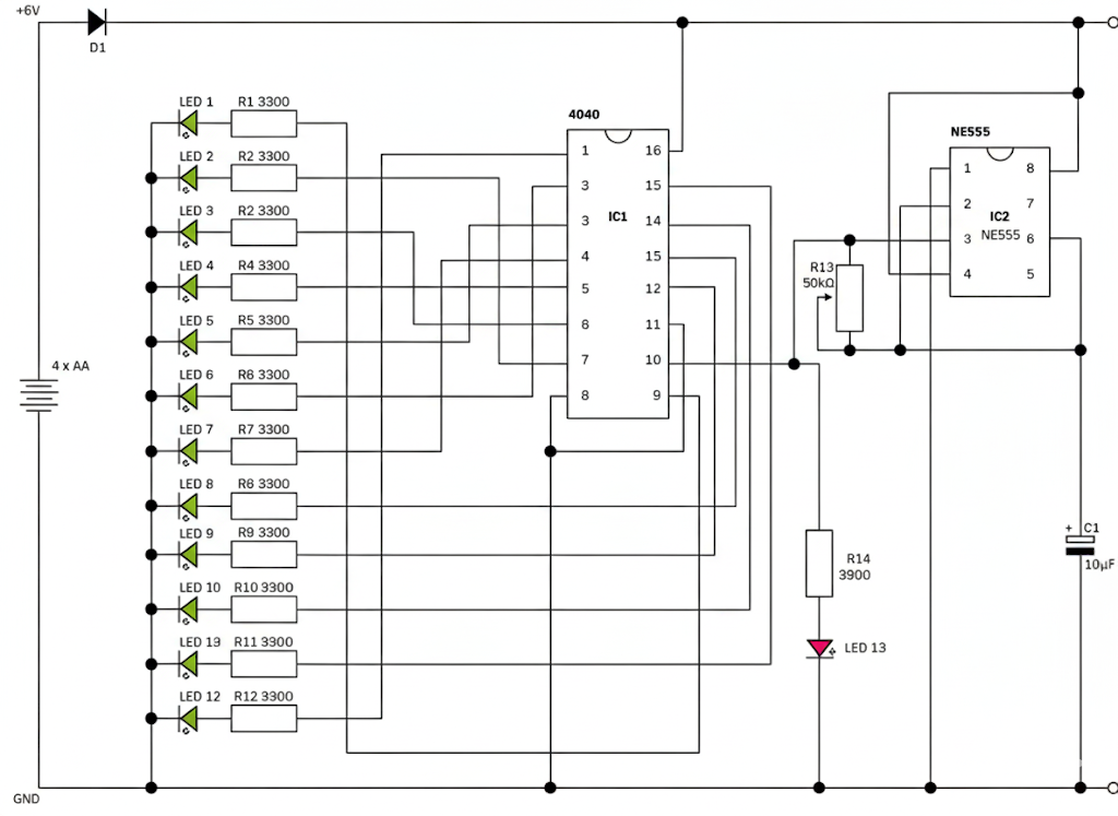
Circuit 4 – RGB LED Controller
This circuit uses a 4040 Binary Counter IC to generate different colors from a single RGB LED. NOTE: The RGB LED is common-anode.
The 555 portion of the schematic is re-used from Circuit 1, thus it won’t be explained.
A binary counter is different from a decade counter in that each output completes a full cycle for every 2 cycles of the output before. I.e. every stage has half the frequency of the stage before it. For this every reason, decade counters are used as clock dividers.
Each Qn output divides the clock frequency by 2^n.
The reason why this occurs is that the interior construction is simply 12 flip-flops connected in parallel.
If it’s still unclear, the timing diagram displays the operation visually:
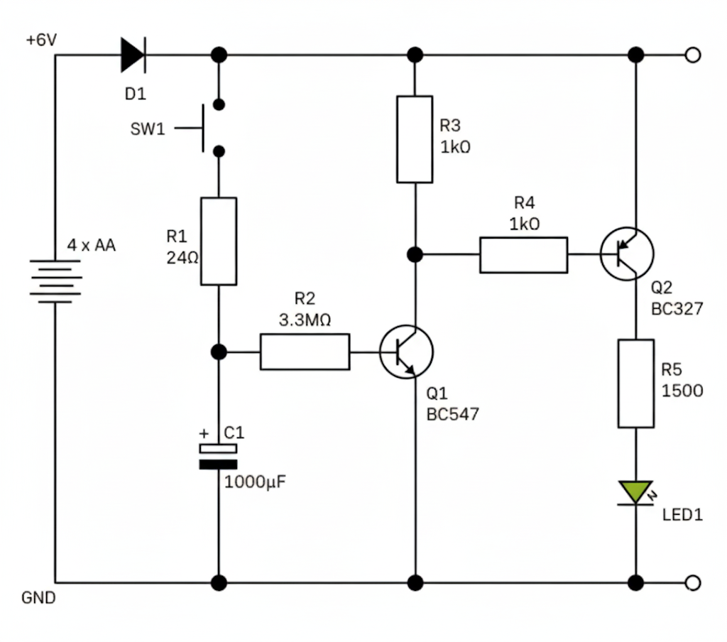
Circuit 5 – Timer Light
This project activates a light which turns off after some time. It does this with little quiescent current from the batteries. This extension in battery-life makes it ideal for a portable application. This project is suitable for applications where you trigger a light but forget to turn it off, e.g. pantries and cupboards.
Circuit Operation
During power-up the light (LED) is off. The base of Q2 is tied to Vcc via R3. Remember, this is a PNP transistor.
When the button (SW1) is pressed, C1 charges and Q1 conducts. This shorts the supply via R3, allowing Q2 to conduct. The LED illuminates.
After the button is depressed, C1 slowly discharges through R2. After some time, when the capacitor is discharged Q1 no longer conducts, which makes Q2 no longer conduct. The LED automatically turns off.
Adjusting the resistance of R2 allows you to adjust the duration the LED is on for.
If you pair it with an ultrasonic sensor, it’s a light that illuminates then automatically turns off. Great for pantries or the front door
Circuit 6 – LED Stacker
Each LED is lights up for twice the duration of the previous LED
The 555 provides the squarewave to drive the 4040 Binary Counter.
This project can be used to show the operation of a binary counter in a visual fashion.



