Introduction
Let’s run through the specifications the PSU must have:
- Power supply must be capable of supplying 3.3V, 5V, 9V and 12V (These are common voltages)
- 1.5A continuous output current
- Little temperature drift
- Little ripple
- Strong PSRR
- Adequate line/load regulation
- Circuit must have current limiting capabilities to protect circuits
- Temperature cooling via activated fan
- Voltage and current display on LCD or 7-segment display
- Short circuit protection without employing a fuse or circuit damage
- Cost-effective via the use of commonly available components
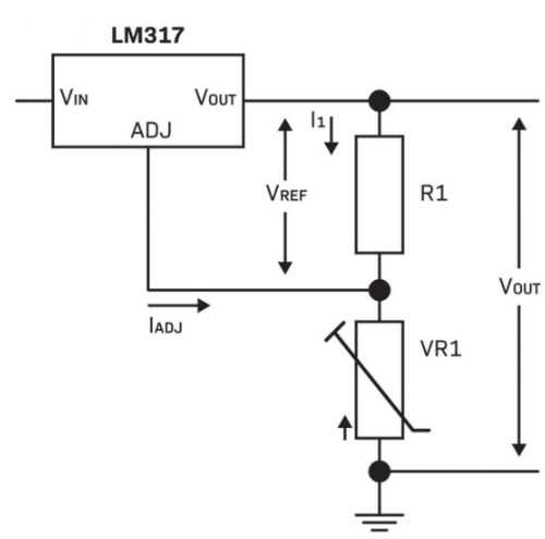
The LM317
The heart of the PSU is the LM317.
Take a look at the example circuit from the datasheet:
The LM317 regulates the output voltage (V_OUT) by monitoring V_REF to maintain a constant voltage drop of 1.25V across R1.
\
V_{\mathrm{OUT}} = V_{\mathrm{REF}} \left(1 + \frac{R_2}{R_1}\right) + I_{\mathrm{ADJ}}\,R_2
\
The LM317 has a dropout voltage of 2-3V
Tests were performed with:
- Vin = 19.2V
- Vout = 3.32V
- R1 = 1k
NOTE: An input cap of 0.1uF is added for noise immunity. An output cap of 47uF for ripple reduction is added.
With the load current of the dummy load set to 1.5A, the LM317 entered thermal shutdown. At this stage, the LM317 was dissipating:
\
(V_{\mathrm{IN}} - V_{\mathrm{OUT}})\,I
= (19.2\,\text{V} - 3.32\,\text{V}) \times 1.5\,\text{A}
= 23.82\,\text{W}!
\
At 1A, the power dissipation is 15.88W. A thermocouple tested the device to be 100 degrees. This is hardly efficient and practical for sustained, long-term use.
The circuit must employ efficient heat regulation. A transistor will be used to bypass current.
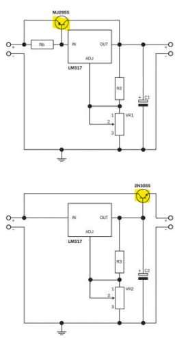
Using a bypass transistor
2 configurations were used: A NPN and PNP transistor.
Testing with a dummy load under various load currents revealed that the PNP circuit (which uses a TO3 MJ2955) had superior efficiency, noise, voltage regulation and heat dissipation.
With the PNP transistor, current flows into the LM317 as normal. Once V_RB > 0.6V, the transistor begins conducting and bypassing current from the LM317. The LM317 reduces the input current if V_R2 exceeds 1.25V until it turns off the transistor. At which point, the LM317 will receive more current until V_RB > 0.6V then the cycle repeats.
Additional changes:
- Change C1 from a 100uF to a 470uF + 0.1uF ceramic in parallel for filtering
- Have a diode connected across the LM317 with cathode facing input to block the cap discharging into V_in of LM317 if the event that the input is shorted
- The datasheet specified a minimum load-current (3.5mA) to bias the ADJ pin. Due to an insufficient current draw from the voltage divider an LED and current-limiting resistor is added to meet this specification. In the datasheet, this parameter is called Minimum load current
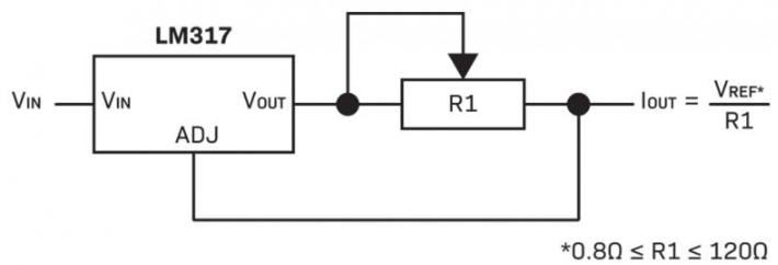
Current Limiting
To the datasheet!
Protection must be added in the event that the output is shorted. Using a potentiometer with high current rating is not financially feasible due to its exorbitant cost.
using Vref = 1.5V, Iout = 1.5A, R1 = 0.83333 ohm.
The power dissipation can also easily be calculated as I^2*R
Rather than using a high-power pot, a fixed-value resistor with adjustable settings could be used. A 12 position rotary switch will be tested for feasibility. The one I have is rated for 240VAC at 150mA. Arcing between the contacts is an issue. Using a contact resistance of 50mOhms and 1.5A, the power dissipated in the switch is:
\
1.5^{2} \times 50\,\text{m}\Omega = 113\,\text{mW}
\
If during its lifespan, the contact resistance DOUBLED to 100mA, the power dissipation is still < 1/4W. This is not sufficient to cause significant internal heating.
Arcing can still occur when the switch is open. I will come back to this.
Short Circuit Protection
In the event of a short circuit on the output, our PSU must not fail.
The LM317 has internal short circuit protection which prevents damage to the IC if it’s unable to maintain 1.25V across R1. However, the output caps present a problem.
This is the purpose of D5. To ensure C1 and C3 do not discharge Vout if Vin < Vout.
Next, in the event of a short circuit the MJ2955 must be able to drop 19V at 1.5A. This calculates to a total power dissipation of 28.5W.
We can calculate how hot the junction will get under this load using the following formula:
T_{J} = P \bigl(R_{\theta JC} + R_{1} + R_{2}\bigr) + T_{A}
Where: Tj = temperature at the junction
P = Power dissipated
RӨJC = The thermal resistance junction to case
R1 = Thermal resistance of the device to heatsink or air
R2 = Thermal resistance of junction to air
Ta = Ambient / operating temperature
According to the datasheet, the MJ2955 has a thermal resistance junction to case RӨJC of 1.52°C/W,
Using the HH8750 heatsink from Jaycar, 30W of dissipation will cause the junction temperature to rise to:
TJ = 30(1.52 + 2.5) + 25 = 145.6°C
According to the datasheet, the absolute operating junction temperature Tj is 200°C. The LM317 will shutdown if it reaches 125°C.
Moderately-sized heatsinking is required.
Output Ripple
An oscilloscope with a ground probe was used to measure the output ripple across a range of load currents and output voltages.
The ripple is HUGE at lower voltages and higher currents. The small output capacitance was suspected to the culprit. Substituting the 47uF with a 470uF capacitor resulted in lower ripple. See below:
200mV is not the greatest.
Additionally, testing was performed with a resistive load rather than the constant current dummy load. The ripple reduced to 13mW on 5V, 1.046A. This is acceptable.
It was at this stage I discovered that the dummy load introduces significant noise into the circuit.
Overshoot Analysis
A power supply will respond very differently when heavily loaded. A typical example is when a motor is suddenly connected or when hot-swapping modules into a powered-up backplate.
How well does the circuit handle transients? How well does it handle sudden changes on input or output? I.e. What is its load regulation?
Load regulation is a measure of how much Vout changes under different load currents.
NOTE: For the following oscilloscope captures, AC coupling was set
When 1A is rapidly connected, it pulls the supply down by 1V. The circuit recovers to 80% of its voltage within 16us. However, it doesn’t return to its pre-load voltage. This is because at 1A, the power loss across the leads to the load becomes significant.
When 1A is rapidly connected, the input sees a short. This results in a spike which ideally should be suppressed. The testing revealed a 1.4V overshoot which recovered 20ms later. This is plausible for hobbyist use.
Conclusion
Thanks for reading so far.
Part 2 will expand on the PSU by adding:
- Voltage and current detection
- Display
- Fan control circuit
The PSU will also be tested






