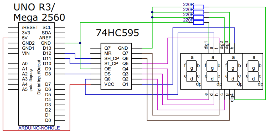
I sought to recreate this in TinkerCAD. I had an issue where the pinout for the 74HC595 didn’t match the UCTRONICS booklet. Eventually I resolved this conflict.
The pinout is similar to a single 7-segment display. There are a, b, c, d, e, f, g, and a dp (decimal point) pin. However, there is also DIG1, DIG2, DIG3, DIG4 which translates into digit 1, digit 2 etc.
Program Description
This Arduino program uses a 74HC595 shift register to control a 4-digit 7-segment display.
It cycles through 0–F in hexadecimal format with a 500 ms delay between each update.
See the flowchart below for more information


